Toggle navigation
IES ABADIÑO
Inicio
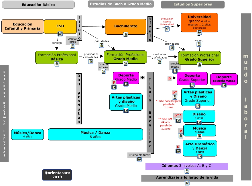
Sistema Educativo
Bachillerato
FP
Universidad
Selectividad
Cuestionarios
Becas
Enlaces
Técnicas estudio
Sistema Educativo
El Orienta
OrientaLine
Modificar Blog